上一期,我们在第一编第三卷《晚清统治集团的自救》第二册中,见证了先辈们以振兴商务激活经济动能、以筹办铁路打通发展脉络的实业探索,感受到实业救国多元推进的蓬勃活力。先辈们深刻认识到,实业兴邦离不开稳定的外部环境支撑,对外交往既是维护国家权益的关键,也是借鉴西方经验的重要途径。在实业探索稳步推进的同时,近代对外交往的策略谋划与实践探索同步铺开。今天,我们就走进第一编第三卷《晚清统治集团的自救》第三册,解读其中关于对外交往的珍贵文献,探寻近代中国在弱国外交格局下坚守主权、谋求发展的探索之路。
【典籍概况】

册目:第一编第三卷《晚清统治集团的自救》第三册
编者:李育民主编
出版社:中华书局
��核心收录:本册聚焦“对外交往”核心主题,集中收录了晚清有识之士及相关机构谋划对外交往、开展外交实践的各类文献。内容涵盖对外交涉章程、驻外使节奏报、中外条约解读与应对策略、中外交涉谈判纪要、驻外考察报告等,文献类型包括奏议、章程、谕旨、电报、信函、调查报告等。这些文献完整留存了先辈们在弱国外交格局下维护国家权益、借鉴西方经验的思想成果与实践历程,是研究近代中国对外关系转型、外交理念萌芽与国家权益维护的核心一手史料。
【深度解读:弱国外交中的坚守与求索——本册核心文献的交往智慧】
本册收录的文献,集中展现了近代中国对外交往的核心逻辑——在正视中外差距的基础上,以务实求索的态度维护国家主权、争取发展空间。每一篇文献都承载着先辈们“坚守国权、借鉴图强”的深层诉求,其中,驻外使节奏报与中外交涉相关文件,尤为生动地呈现了近代对外交往的探索路径与责任担当。
核心文献:对外交往相关奏议、驻外报告与交涉文件(节选)
近代中国面临“数千年未有之大变局”,对外交往既是全新挑战,也是谋求发展的重要途径。本册收录的对外交往相关文献,涵盖驻外使节履职奏报、中外交涉谈判纪要、中外条约解读分析等,全面呈现了先辈们在弱国外交格局下的务实探索。





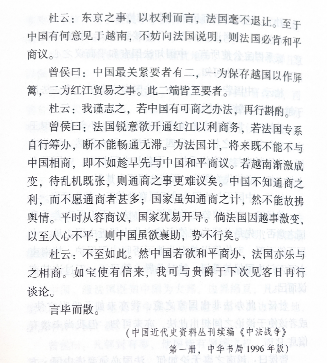
《出使英法俄大臣曾纪泽与杜格来问答节略(节录)》
收录内容中,先辈们在对外交往中始终秉持“坚守主权底线、借鉴先进经验”的双重原则:一方面,通过驻外使节深入考察西方各国的政治、经济、文化制度,撰写详实的考察报告,为国内实业发展、社会革新提供可借鉴的经验;另一方面,在中外商贸交涉、领土争端、条约修订等关键事务中,据理力争维护国家核心权益,例如在通商口岸管理、关税自主、领事裁判权等问题上,积极抵制列强的不合理要求,努力争取合法权益。这些文献不仅详细记录了近代中国对外交往的具体历程,更展现了先辈们“正视差距、主动学习”的开放心态与“临危不惧、坚守国权”的责任担当,为近代中国对外交往积累了宝贵的实践经验,也推动了近代外交理念的萌芽与发展。
【馆藏指引】
馆藏地点:三号图书馆(第一书架)
索书号:D092.52/3:3:(3)-第一编第三卷第三册
洋务新政与对外交往的探索,为近代中国注入了革新与开放的活力,而国家的长远发展,更离不开文化教育的筑基赋能。当系统新政稳步推进,文化教育领域的革新探索同步展开。下一期,我们将聚焦第一编第三卷《晚清统治集团的自救》第四册,解读其中关于文化教育的相关文献,探寻近代中国以文教兴邦的早期探索之路。敬请期待!
编辑|用户学习支持中心
初审|徐榕泽
复审|白 莉
终审|李世新